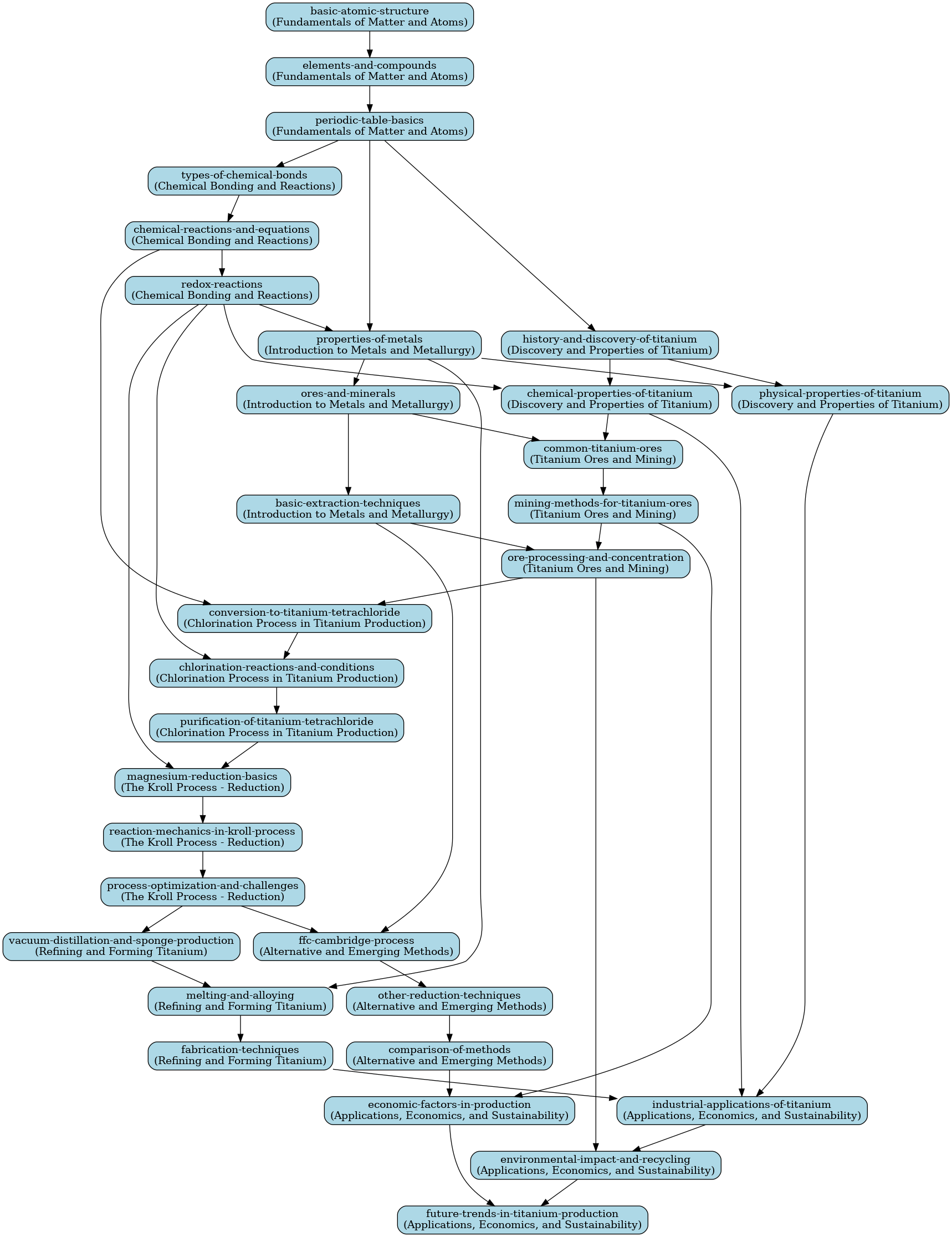
How Titanium is Made
Next
Remaining Lessons
- Chemical Bonding and Reactions
- Introduction to Metals and Metallurgy
- Discovery and Properties of Titanium
- Titanium Ores and Mining
- Chlorination Process in Titanium Production
- The Kroll Process - Reduction
- Refining and Forming Titanium
- Alternative and Emerging Methods
- Applications, Economics, and Sustainability