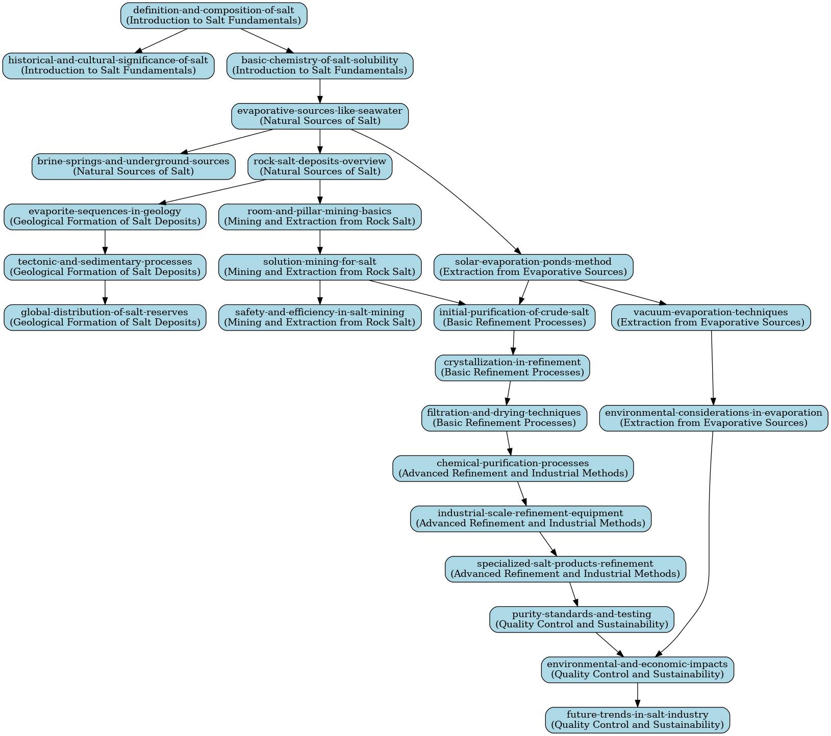
Sources and Refinement of Salt: From Natural Origins to Industrial Purity
Next
Remaining Lessons
- Introduction to Salt Fundamentals
- Natural Sources of Salt
- Geological Formation of Salt Deposits
- Extraction from Evaporative Sources
- Mining and Extraction from Rock Salt
- Basic Refinement Processes
- Advanced Refinement and Industrial Methods
- Quality Control and Sustainability
Completed
Nothing completed yet
← Back to Course Catalog