Introduction to Game Theory
Next
Remaining Lessons
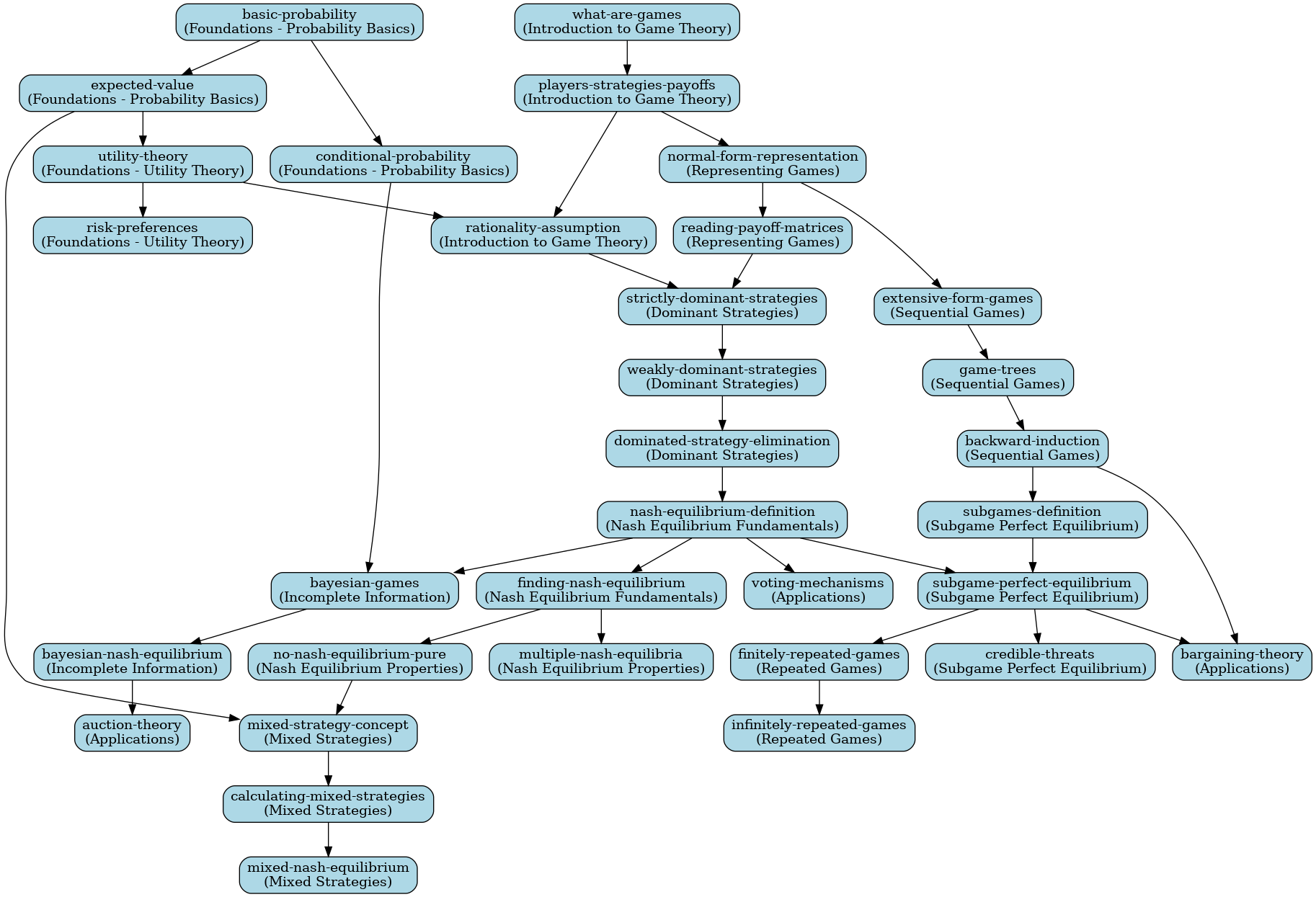
- Foundations - Probability Basics
- Foundations - Utility Theory
- Introduction to Game Theory
- Representing Games
- Dominant Strategies
- Nash Equilibrium Fundamentals
- Nash Equilibrium Properties
- Mixed Strategies
- Sequential Games
- Subgame Perfect Equilibrium
- Repeated Games
- Incomplete Information
- Applications
Completed
Nothing completed yet
← Back to Course Catalog