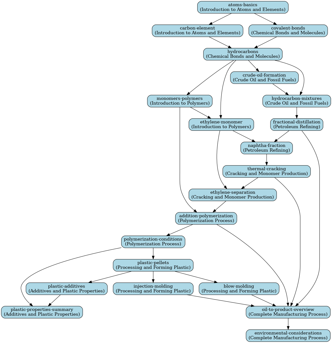
How Plastic is Made: From Chemistry to Manufacturing
Next
Remaining Lessons
- Introduction to Polymers
- Crude Oil and Fossil Fuels
- Petroleum Refining
- Cracking and Monomer Production
- Polymerization Process
- Processing and Forming Plastic
- Additives and Plastic Properties
- Complete Manufacturing Process