⚠️ This site is an experimental alpha - features may change and data may be reset
Comprehensive System Design Course
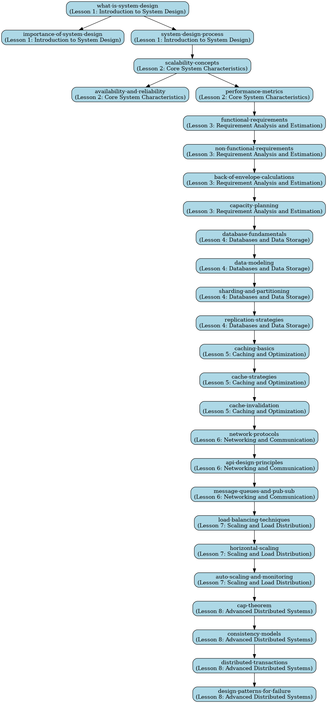
View Knowledge Graph
Next
Lesson: Lesson 2: Core System Characteristics
Lesson: Lesson 3: Requirement Analysis and Estimation
Remaining Lessons
Lesson 4: Databases and Data Storage
Lesson 5: Caching and Optimization
Lesson 6: Networking and Communication
Lesson 7: Scaling and Load Distribution
Lesson 8: Advanced Distributed Systems
Completed
Lesson: Lesson 1: Introduction to System Design
Diagnostic Quiz
← Back to Course Catalog