Self-Driving Cars: From Fundamentals to Advanced Autonomy
Next
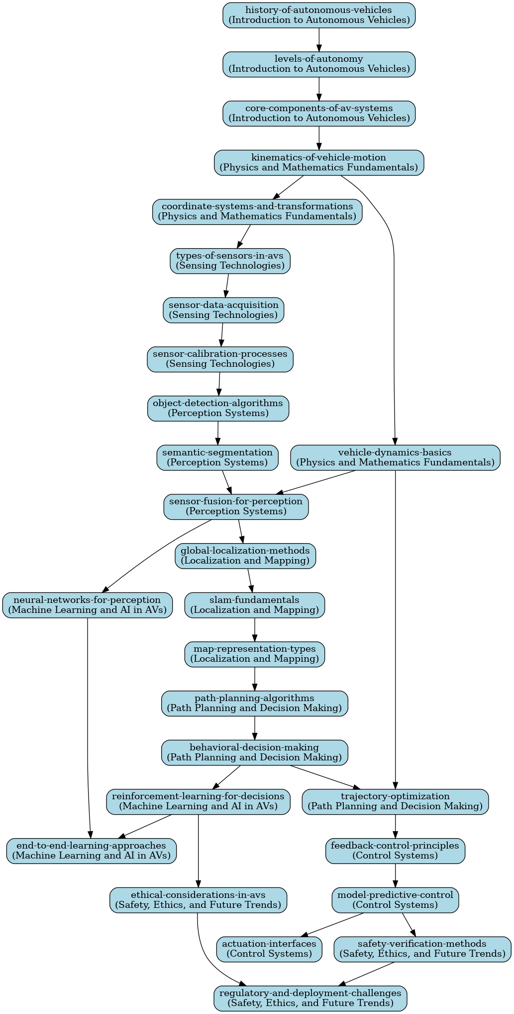
Remaining Lessons
- Physics and Mathematics Fundamentals
- Sensing Technologies
- Perception Systems
- Localization and Mapping
- Path Planning and Decision Making
- Control Systems
- Machine Learning and AI in AVs
- Safety, Ethics, and Future Trends