Controlling Sugar Cravings & Metabolism: Science-Based Tools
Next
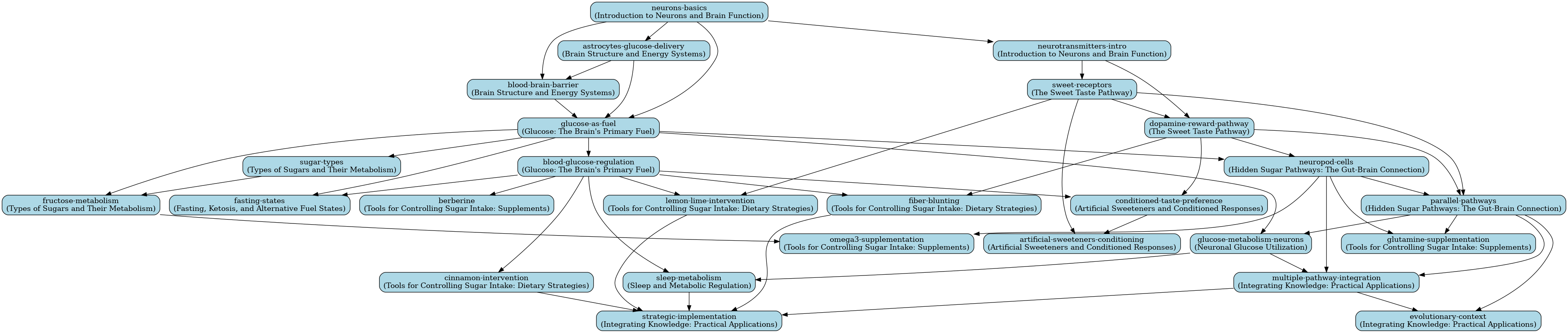
Remaining Lessons
- Brain Structure and Energy Systems
- Glucose: The Brain's Primary Fuel
- Types of Sugars and Their Metabolism
- The Sweet Taste Pathway
- Hidden Sugar Pathways: The Gut-Brain Connection
- Neuronal Glucose Utilization
- Fasting, Ketosis, and Alternative Fuel States
- Sleep and Metabolic Regulation
- Tools for Controlling Sugar Intake: Dietary Strategies
- Tools for Controlling Sugar Intake: Supplements
- Artificial Sweeteners and Conditioned Responses
- Integrating Knowledge: Practical Applications